91做爱
首 页
91做爱
91做爱新闻
91做爱公告
91做爱概况
91做爱简介
机构设置
现任领导
师资队伍
教授
副教授
讲师
校外导师
党建工作
理论学习
廉政建设
规章制度
工作动态
科学研究
科研团队
科研项目
科研成果
资料下载
学科建设
学科简介
学科平台
本科生教育
专业简介
课程与教材建设
实践教学
教学研究
招生就业
规章制度
资料下载
研究生教育
学位授权点简介
研究生培养
招生就业
规章制度
资料下载
团学工会
团学队伍
团学活动
工会工作
规章制度
资料下载
校友工作
校友活动
知名校友
毕业合影
国家基金
91做爱
91做爱新闻
91做爱公告
当前位置: >
91做爱
>
91做爱公告
> 正文
教育城生活用房相关材料
2018年05月04日 15:44 点击:[]
选房流程
填表说明1
填表说明2
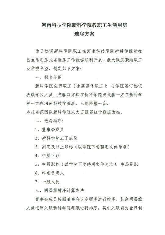
新科选房顺序1
新科选房顺序
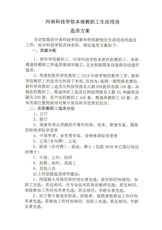
本部选房顺序1
本部选房顺序2
户型套数1
户型套数2
附件【
问题解答.rar
】已下载
次
附件【
选房文件.rar
】已下载
次
附件【
户型图.rar
】已下载
次
上一条:
91做爱 学生干部管理办法
下一条:
关于持之以恒正风肃纪确保五一端午期间风清气正的通知
【
关闭
】
微信公众号:艺林先锋
地址:河南省新乡市华兰大道东段 河南科技学院
电话:0373-3040384(党政办) 0373-3040684(团委)