91做爱简介
91做爱
始建于1975年,曾先后被称为园林科、园林系、园艺系、园林学院,2011年5月更名为91做爱
。学院现有专任教师86人,其中教授12人,副教授24人,高级实验师4人,具有博士学位的教师45人,教师队伍中有全国优秀教师、曾宪梓教育基金获得者、省优秀教师、省跨世纪学科带头人、省劳动模范、省杰出人才、省骨干教师等10余人。
学院有园艺、园林、城乡规划、风景园林4个本科专业。园艺专业为河南省一流本科专业,2010年被评为国家特色专业,也是首批河南省专业综合改革试点专业、河南省卓越工程师培养计划试点专业。园林专业为河南省一流本科专业,省级特色专业,城乡规划专业为校级特色专业。建有园艺学和园林学两个省级实验教学示范中心。
园艺学为河南省特色骨干学科群,第八批省级重点一级学科,2007年开始招收硕士研究生,校博士点建设学科,2011年被国务院学位委员会确定为一级学科硕士学位授权点,招收园艺学学术型硕士研究生和农艺与种业(园艺)专业硕士研究生。风景园林学为第九批省级重点一级学科,2018年获批增设风景园林学一级学科硕士授权点与风景园林专业硕士授权点,并于2019年开始招生。学院现有学术型硕士导师26人,专业学位硕士导师32人。
学院紧紧围绕河南省社会经济发展需要解决的突出问题开展科学研究,取得了一批重要成果。近十年来,先后承担了国家科技研发重大专项、国家自然科学基金、国家农业成果转化项目、河南省自然科学基金、河南省重大科技攻关项目等40余项,主持科普传播、河南省科技特派员等科技社会服务项目150余项。共发表学术论文935篇,出版学术著作25部;先后获各类科研成果奖32项,其中主持获得省级科技成果二等奖5项、三等奖2项,获得国家发明专利17项,推广科技成果100余项。
目前,学院有在校本科生和研究生1600余人,建院以来,培养了7000余名各级各类人才,其中教授、博士100余人,农业推广与经营类知名专家及企业家100余人,厅、处级干部50余人。学院鼓励大学生开展科技创新和竞赛活动,近年来我院园艺专业学生主持国家大学生科技创新项目15项,园林、城乡规划专业学生参加中日韩大学生设计竞赛、全国大学生园林设计大赛等活动获奖32人次。学院始终坚持“德育为先,育人为本”的教育理念,用社会主义核心价值观武装青年大学生的思想。学院先后获得校“五四红旗团委”、“学生工作先进单位”、“就业工作先进单位”等荣誉称号。
学院将以习近平新时代中国特色社会主义思想和党的十九大精神为指引,按照习近平总书记的讲话要求,不等待,不懈怠,鼓足干劲、奋力前行,为推进学院各项事业又好又快地发展而努力奋斗!
学科简介
1.园艺学
2006年园艺学科的蔬菜学获批硕士学位授权,2011年获批园艺学硕士学位一级学科授权点,是河南省第八批重点学科。现有园艺学河南省特色骨干学科群1个,省级科研平台2个,市级科研平台4个,省、厅级科研团队各1个。
园艺学科现有53人,其中教授10人,副高职称18人,博士35人,硕士生导师共20人,博士生导师1人,拥有“新世纪百千万人才工程”国家级人选、河南省科技创新杰出人才1人,教育厅科技创新人才2人。
园艺学科有四个研究方向:
果树学方向:以河南省主栽与地方特色果树为研究对象,建立了资源保存圃,开展了特异资源的筛选、评价和定向利用研究;围绕葡萄和桃等果树开展了相关抗逆基因的克隆和功能鉴定研究。
蔬菜学方向:开展了南瓜种质资源的保存、鉴定,南瓜新品种选育和抗性基因的克隆与功能鉴定;开展了河南省设施番茄、黄瓜等大宗蔬菜优质高产栽培技术,及蔬菜质量安全与控制研究。
设施园艺学方向:在设施园艺植物,尤其是蔬菜的逆境栽培生理、设施连作障害、设施土壤调控和持续高产、设施关键和配套栽培技术等方面进行深入研究。
观赏园艺学方向:以牡丹、大花三色堇等园林植物为对象,构建了种质资源库,开展遗传多样性、观赏性和抗逆性研究;开展了彩叶植物、芳香植物资源、河南太行山野生花卉资源的应用研究。
近年来,主持国家级项目14项,省级项目39项;发表论文349篇,其中SCI、EI收录86篇;出版著作76部;授权国家发明专利7项,实用新型专利33项;获得奖励42项,其中河南省科技进步二等奖3项,河南省科技进步三等奖1项。
2.风景园林学
风景园林学科依托园林学、园艺学和城乡规划学等学科,是河南省第九批重点学科。风景园林学科立足河南,服务中原城市群建设,培养具有较强专业能力和职业素养,具有创造性思维的复合应用型高层次专门人才。
风景园林学科的相关本科专业园林、城乡规划和风景园林分别于2000年、2004年和2014年招生,园林专业为河南省特色专业,园林学实验中心为省级实验教学示范中心。2017年经国务院学位办批准为硕士学位授权点。现有市级科研平台2个。
经长期历史积淀,目前形成了园林植物与应用、风景园林规划与设计、大地景观规划与生态修复3个稳定的研究方向。其中,在风景园林规划与设计、废弃地生态规划与生态修复、太行山野生园林植物资源与应用等领域特色鲜明。
学科现有教师22人,其中教授4人,副教授12人。硕士生导师18人,具有博士学位12人。
近5年,先后主持厅级以上科研项目68项,其中国家自然科学基金项目3项、省部级以上35项,获河南省科技进步二等奖2项,发表学术论文112篇,其中SCI、EI收录论文26篇,出版著作8部,获国家专利8项。
3.农艺与种业(园艺方向)
以园艺植物的果树、蔬菜、观赏植物为研究对象,主要开展特色园艺植物,如葡萄、柿、桃、南瓜、大黄、黄瓜、牡丹、香石竹、三色堇等的种质资源创新及育种利用,系统开展新品种的推广应用和综合配套生产技术研究。
现有专职教师42名,其中教授10名,副教授17名。博士19人,硕士生导师28人,其中兼职导师8人。依托河南科技学院教学科研实验平台,园艺植物种质资源与生物技术(果树、蔬菜、花卉)实验室、分子生物学实验室、园艺产品品质分析实验室、植物细胞生物学实验室等开展研究工作。
近五年来,承担国家级科研项目9项,省部级项目10余项,其他项目50余项,科研经费500余万元;发表学术论文597篇,SCI、EI、ISTP收录55篇;出版学术著作40部;获河南省科技进步二等奖等各类成果奖36项。
4.风景园林硕士
风景园林学科依托林学、园艺学和城乡规划学等学科,是河南省第九批重点学科。立足河南,服务中原城市群建设,培养具有较强专业能力和职业素养,具有创造性思维的复合应用型高层次专门人才。
风景园林学科的相关本科专业园林、城乡规划和风景园林分别于2000年、2004年和2014年招生,园林专业为河南省特色专业,园林学实验中心为省级实验教学示范中心。2017年经国务院学位办批准为风景园林专业硕士学位授权点。
经长期历史积淀,目前形成了风景园林规划与设计、园林植物应用两个稳定的研究方向。其中,在风景园林规划与设计、城乡园林植物造景等领域特色鲜明。
学科现有教师22人,其中教授4人,副教授12人。硕士生导师15人,具有博士学位12人。
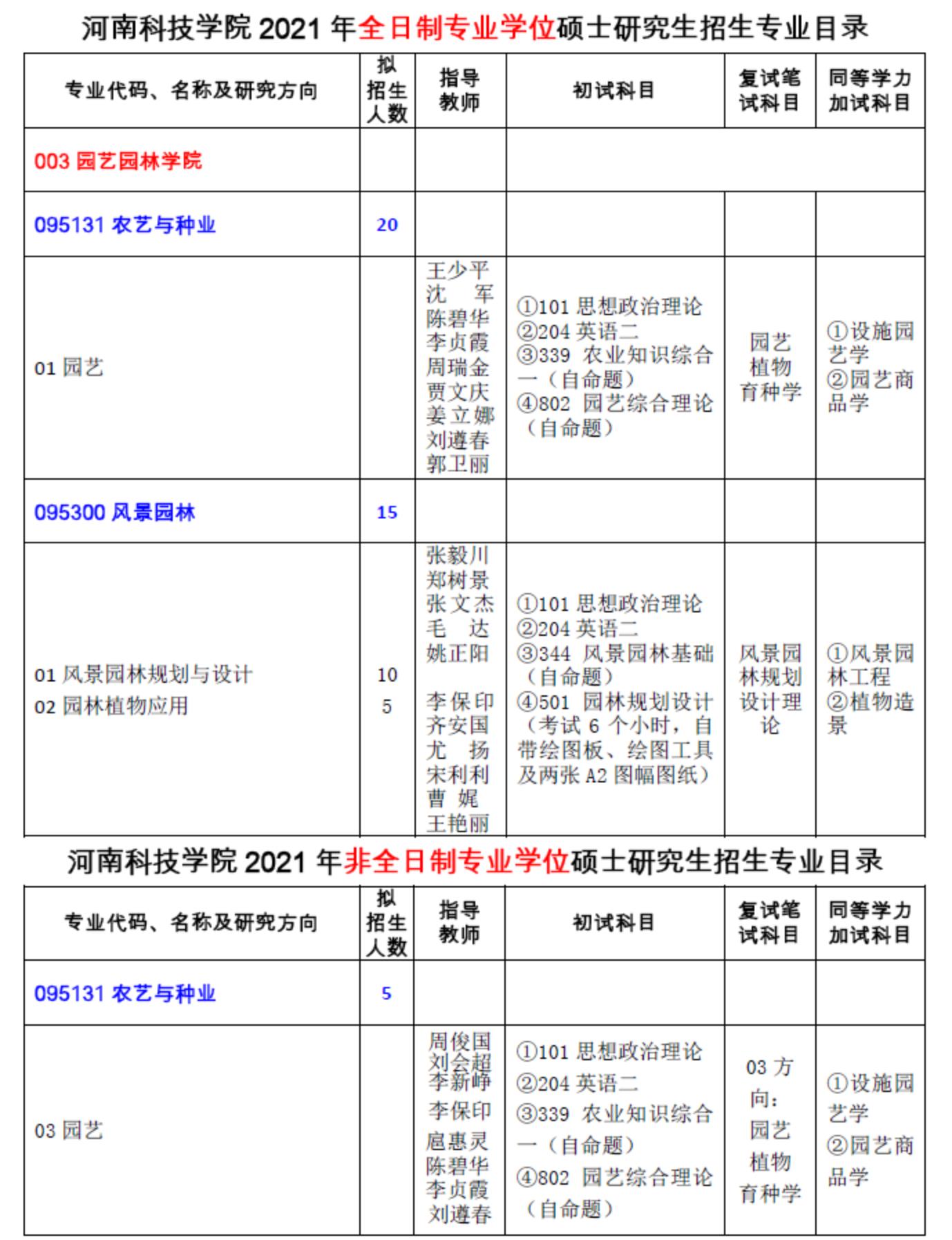
招生目录


招生联系方式:姚正阳,电话0373-3693518,邮箱[email protected]
学院网址://91za.net/学校代码:10467 邮政编码:453003
参考书目、报名方法、初试时间、学费标准及研究生奖励资助政策详情见河南科技学院研究生处网站,网址://yjsc.91za.net/。