

学院网址://91za.net/ 学校代码:10467 邮政编码:453003
招生联系方式:姚老师,电话0373-3693518、15565228137(微信同号),邮箱[email protected]
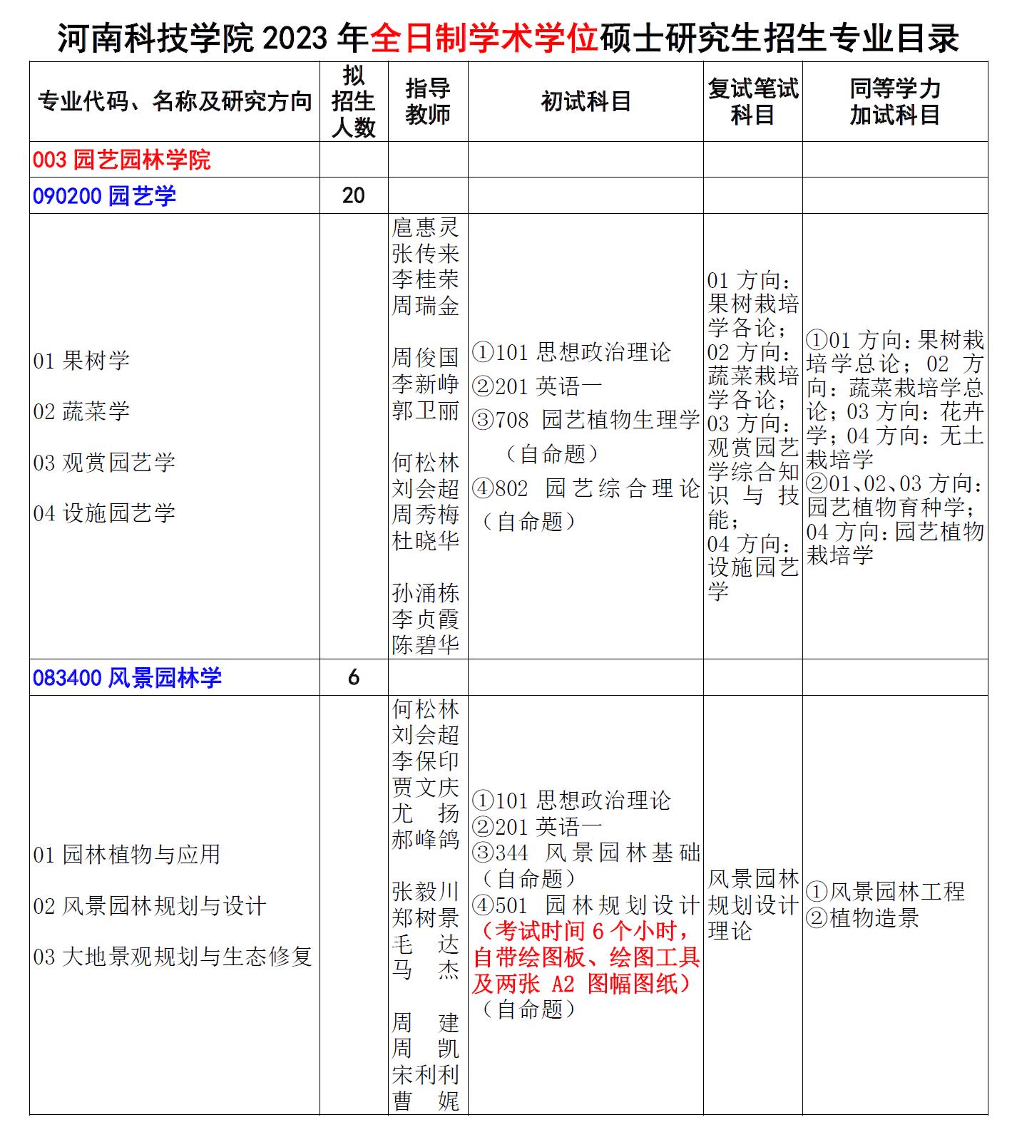
参考书目、报名方法、初试时间、学费标准及研究生奖励资助政策详情见河南科技学院研究生处网站,网址://yjsc.91za.net/。
91做爱简介
91做爱
是我校成立较早的院系之一,自学校建校之初就开设果树、林学、林果等相关课程,于1975年开始独立为一个教学单位,曾先后被称为果树科、园林科、园艺科、园艺系、园林学院,2011年5月更名为91做爱
。1989年之前主要开展专科教育,有园林专业、果树专业,1989年升格为本科教育,具有学士学位授予权,开设了果树专业,1993年开设园艺专业,2000年开设园林专业,2004年开设城乡规划专业,2014年开设风景园林专业。建校以来共向社会输送本专科毕业生、硕士研究生7000多名。
学院现有教职工91人,其中教授15人,副教授27人,高级实验师5人,具有博士学位的教师51人,教师队伍中有国务院政府特殊津贴专家、河南省学术技术带头人、河南省杰出人才、河南省教育厅科技创新人才、河南省骨干教师等10余人。
学院目前开设园艺、园林、城乡规划、风景园林4个本科专业。设有蔬菜学、果树学、园艺植物遗传育种学、观赏园艺学、园林植物学、风景园林学、城市规划学、建筑学、景观生态工程等9个教研室;有园艺栽培、园艺遗传育种、景观生态、城乡规划设计、园林设计创作等5个本科教学实验室。
园艺专业为河南省首批名牌专业,2010年被评为国家特色专业,也是首批河南省专业综合改革试点专业,河南省卓越工程师培养计划试点专业,2020年评为河南省一流本科专业,2022年被评为国家级一流本科专业建设点。建有河南省园艺学实验教学示范中心,有2个省级校外大学生实践教学基地。园林专业为省级特色专业,2019年评为河南省一流本科专业,建有河南省园林学实验教学示范中心。城乡规划专业和风景园林专业为校级特色专业。
学院硕士研究生教育始于2004年,先后与河南农大、河南师范大学及新疆农业大学联合培养蔬菜学硕士研究生。2006年获得蔬菜学二级学科硕士学位授权,2007年开始独立招生。2011年被确定为园艺学硕士学位一级学科授权点。2018年风景园林学确定为硕士学位一级学科授权点,从2019年开始招生风景园林学术型硕士研究生。学院还招生专业型硕士研究生,有农艺与种业(园艺领域)农业硕士、风景园林2个专业硕士授权点。建有1个研究生教育创新培养基地。每年招生硕士研究生近60名。
园艺学和风景园林学2个学科为河南省重点一级学科,2020年获批的园艺学科群是河南省园艺领域唯一的省级特色骨干学科,建有“河南省特色园艺植物开发利用工程技术研究中心”和“河南省园艺植物资源利用与种质创新工程研究中心”2个省级科研平台,建有新乡市草花育种重点实验室、新乡市果树种质资源与遗传育种重点实验室、新乡市果蔬品质检测重点实验室、新乡市景观生态恢复工程技术研究中心、新乡市无人机遥感应用工程技术研究中心、新乡市城乡与景观数字技术工程研究中心等6个市级科研平台。有河南省优异园艺植物种质创新与利用创新型科技团队、南瓜种质资源创新与利用河南省高校科技创新团队等省厅级科研团队。
学院围绕国家战略和河南省社会经济发展需要解决的突出问题开展科学研究,取得了一批重要成果。近十年来,先后承担了国家自然基金项目、国家十三五重点研发计划、国家农业成果转化项目、河南省重大专项等项目70余项,共发表学术论文935篇,其中被SCI、EI收录50余篇;出版学术著作25部;先后获各类科研成果奖32项,其中主持获得省级科技成果一等奖1项、二等奖5项、三等奖2项,培育园艺植物新品种10余个,获得国家发明专利20项,主持科普传播工程项目、科技特派员项目150余项,推广科技成果100余项,为河南省地方的经济发展做出了突出贡献。
学科简介
1.园艺学
2006年园艺学科的蔬菜学获批硕士学位授权,2011年获批园艺学硕士学位一级学科授权点,是河南省第八批重点学科。现有园艺学河南省特色骨干学科群1个,省级科研平台2个,市级科研平台4个,省、厅级科研团队各1个。
园艺学科现有63人,其中教授14人,副教授18人,博士44人,硕士生导师共41人,博士生导师3人,拥有“新世纪百千万人才工程”国家级人选、河南省科技创新杰出人才1人,中原基础研究领军人才1人,教育厅科技创新人才2人。
园艺学科有四个研究方向:
果树学方向:以河南省主栽与地方特色果树为研究对象,建立了资源保存圃,开展了特异资源的筛选、评价和定向利用研究;围绕葡萄和桃等果树开展了相关抗逆基因的克隆和功能鉴定研究。
蔬菜学方向:开展了南瓜种质资源的保存、鉴定,南瓜新品种选育和抗性基因的克隆与功能鉴定;开展了河南省设施番茄、黄瓜等大宗蔬菜优质高产栽培技术,及蔬菜质量安全与控制研究。
观赏园艺学方向:以牡丹、大花三色堇等园林植物为对象,构建了种质资源库,开展遗传多样性、观赏性和抗逆性研究;开展了彩叶植物、芳香植物资源、河南太行山野生花卉资源的应用研究。
设施园艺学方向:在设施园艺植物,尤其是蔬菜的逆境栽培生理、设施连作障害、设施土壤调控和持续高产、设施关键和配套栽培技术等方面进行深入研究。
近五年来,主持国家级项目16项,省级项目58项;发表论文389篇,其中SCI、EI收录102篇;出版著作78部;授权国家发明专利12项,实用新型专利37项;获得科技奖励47项,其中河南省科技进步一等奖1项,河南省科技进步二等奖3项,河南省科技进步三等奖2项。
2.风景园林学
风景园林学科是河南省第九批重点学科。风景园林学科立足河南,服务中原城市群建设,培养具有较强专业能力和职业素养,具有创造性思维的复合应用型高层次专门人才。
风景园林学科的相关本科专业园林、城乡规划和风景园林分别于2000年、2004年和2014年招生,园林专业为河南省特色专业,河南省一流本科专业,园林学实验中心为省级实验教学示范中心。2018年经国务院学位办批准为硕士学位授权点。现有市级科研平台3个。
经长期历史积淀,目前形成了园林植物与应用、风景园林规划与设计、大地景观规划与生态修复3个稳定的研究方向。其中,在风景园林规划与设计、废弃地生态规划与生态修复、太行山野生园林植物资源与应用等领域特色鲜明。
学科现有教师32人,其中教授5人,副教授13人,硕士生导师19人,具有博士学位17人。
近5年,先后主持厅级以上科研项目80项,其中国家自然基金项目3项、省部级以上45项,获河南省科技进步一等奖1项,河南省科技进步二等奖2项,发表学术论文152篇,其中SCI、EI收录论文41篇,出版著作10部,获国家专利12项。
3.农艺与种业(园艺领域)
以园艺植物的果树、蔬菜、观赏植物为研究对象,主要开展特色园艺植物,如葡萄、柿、桃、南瓜、大黄、黄瓜、牡丹、香石竹、三色堇等的种质资源创新及育种利用,系统开展新品种的推广应用和综合配套生产技术研究。
现有专职教师63人,其中教授14人,副教授18人,博士44人,硕士生导师31人,其中兼职导师19人。依托河南省研究生创新培养基地,河南科技学院教学科研实验平台,园艺植物种质资源与生物技术(果树、蔬菜、花卉)实验室、分子生物学实验室、园艺产品品质分析实验室、植物细胞生物学实验室等开展研究工作。
近五年来,承担国家级科研项目10项,省部级项目30余项,其他项目60余项,科研经费600余万元;发表学术论文597篇,SCI、EI、ISTP收录65篇;出版学术著作42部;获河南省科技进步二等奖等各类成果奖38项。
4.风景园林硕士
风景园林学科是河南省第九批重点学科。立足河南,服务中原城市群建设,培养具有较强专业能力和职业素养,具有创造性思维的复合应用型高层次专门人才。
风景园林学科的相关本科专业园林、城乡规划和风景园林分别于2000年、2004年和2014年招生,园林专业为河南省特色专业,河南省一流本科专业,园林学实验中心为省级实验教学示范中心。2018年经国务院学位办批准为风景园林专业硕士学位授权点。
经长期历史积淀,目前形成了风景园林规划与设计、园林植物应用2个研究方向。其中,在风景园林规划与设计、城乡园林植物造景等领域特色鲜明。
学科现有教师32人,其中教授5人,副教授13人,硕士生导师20人,具有博士学位17人。有校外导师8人。
近5年,先后主持厅级以上科研项目80余项,其中国家自然基金项目3项、省部级以上45项,获河南省科技进步一等奖1项,河南省科技进步二等奖2项,发表学术论文152篇,其中SCI、EI收录论文41篇,出版著作10部,获国家专利12项。